江西興國經濟開發區管理委員會2021年度部門決算
目 錄
第一部分 江西興國經濟開發區管理委員會部門概況
一、部門主要職責
二、部門基本情況
第二部分 2021年度部門決算表
一、收入支出決算總表
二、收入決算表
三、支出決算表
四、財政撥款收入支出決算總表
五、一般公共預算財政撥款支出決算表
六、一般公共預算財政撥款基本支出決算表
七、一般公共預算財政撥款“三公”經費支出決算表
八、政府性基金預算財政撥款收入支出決算表
九、國有資本經營預算財政撥款支出決算表
十、國有資產占用情況表
第三部分 2021年度部門決算情況說明
一、收入決算情況說明
二、支出決算情況說明
三、財政撥款支出決算情況說明
四、一般公共預算財政撥款基本支出決算情況說明
五、一般公共預算財政撥款“三公”經費支出決算情況說明
六、機關運行經費支出情況說明
七、政府采購支出情況說明
八、國有資產占用情況說明
九、預算績效情況說明
第四部分 名詞解釋
第一部分 江西興國經濟開發區管理委員會部門概況
一、部門主要職能
(一)受縣人民政府委托,對開發區實行統一領導和管理,促進開發區工業發展。
(二)在服從縣總體規劃的前提下,編制開發區經濟和社會發展總體規劃、控制性詳細規劃、環境保護規劃、產業發展規劃以及加快開發區發展步伐的各項優惠政策、措施,經批準后組織實施。
(三)貫徹落實國家、省、市制定的有關開發區建設的各項方針政策、法律法規。依法制訂并實施開發區各項管理制度。
(四)配合有關部門做好開發區土地的規劃、征用、開發、出讓和管理。
(五)負責開發區基礎設施和公益設施的規劃、設計、建設和管理。
(六)負責開發區招商引資工作,配合有關部門對入園項目規劃建設情況進行監督管理。
(七)負責對開發區內各類企業、單位的監督、管理、指導和服務工作。
(八)負責開發區的財政、統計和國家有資產管理工作。
(九)承辦縣委、縣政府交辦的其它事項。
二、部門基本情況
納入本套部門決算匯編范圍的單位共 1 個,包括:江西興國經濟開發區管理委員會。內設機構:黨政辦公室、客商投資服務部(招商部)、企業運行服務部、規劃建設部。
本部門2021年年末實有人數39人,其中在職人員22 人,離休人員0人,退休人員3 人(不含由養老保險基金發放養老金的離退休人員);年末其他人員 14人;年末學生人數0人;由養老保險基金發放養老金的離退休人員0 人。
第二部分 2021年度部門決算表










第三部分 2021年度部門決算情況說明
一、收入決算情況說明
本部門2021年度收入總計6766.43萬元,其中年初結轉和結余730.56萬元,較2020年減少4146.5萬元,減少37.99%;本年收入合計6035.87萬元,較2020年增加39.34 萬元,增長0.66 %,主要原因是:工程項目建設。
本年收入的具體構成為:財政撥款收入2700.88萬元,占44.75%;事業收入0 萬元,占0 %;經營收入0 萬元,占0 %;其他收入 3334.99 萬元,占55.25%。
二、支出決算情況說明
本部門2021年度支出總計6766.43萬元,其中本年支出合計 6766.43萬元,較2020年減少4146.5萬元,下降37.99%,主要原因是:當年度工程項目建設減少;年末結轉和結余 0萬元,較2020年增加(減少)0萬元,增長(下降)0 %,主要原因是:無年末結轉結余。
本年支出的具體構成為:基本支出311.46 萬元,占 4.6 %;項目支出6454.97萬元,占95.40%;經營支出 0 萬元,占 0 %;其他支出(對附屬單位補助支出、上繳上級支出) 0萬元,占 0 %。
三、財政撥款支出決算情況說明
本部門2021年度財政撥款本年支出年初預算數為 3431.45萬元,決算數為3431.45萬元,完成年初預算的 100 %。其中:
(一)一般公共服務支出年初預算數為980.07 萬元,決算數為980.07萬元,完成年初預算的100 %,主要原因是:確保經費正常運轉。
(二)社會保險和就業支出年初預算數為 15.98萬元,決算數為15.98萬元,完成年初預算的 100 %,主要原因是:確保經費正常運轉。
(三)衛生健康支出年初預算數為14.04萬元,決算數為14.04萬元,完成年初預算的100 %,主要原因是:確保經費正常運轉。
(四)節能環保支出年初預算數為539.81萬元,決算數為539.81萬元,完成年初預算的 100 %,主要原因是:確保經費正常運轉。
(五)城鄉社區支出年初預算數為799.29萬元,決算數為799.29萬元,完成年初預算的100 %,主要原因是:確保經費正常運轉。
(六)農林水支出年初預算數為279.53 萬元,決算數為279.53萬元,完成年初預算的100 %,主要原因是:確保經費正常運轉。
(七)資源勘探工業信息等支出年初預算數為 2 萬元,決算數為2萬元,完成年初預算的100 %,主要原因是:確保經費正常運轉。
(八)商業服務業等支出初預算數為24.29萬元,決算數為24.29萬元,完成年初預算的 100 %,主要原因是:確保經費正常運轉。
(九)金融支出年初預算數為776.44 萬元,決算數為776.44萬元,完成年初預算的100 %,主要原因是:確保經費正常運轉。
四、一般公共預算財政撥款基本支出決算情況說明
本部門2021年度一般公共預算財政撥款基本支出 311.46 萬元,其中:
(一)工資福利支出252.84萬元,較2020年增加145.67 萬元,增長136%,主要原因是:確保人員經費正常運轉。
(二)商品和服務支出58.62萬元,較2020年增加56.24萬元,主要原因是:確保單位正常運轉。
五、一般公共預算財政撥款“三公”經費支出決算情況說明
本部門2021年度一般公共預算財政撥款“三公”經費支出年初預算數為17.5萬元,決算數17.06萬元,完成預算的97.49 %,決算數較2020年增加17.06萬元,增長100 %,其中:
(一)因公出國(境)支出年初預算數為0萬元,決算數為0 萬元,完成預算的0%,決算數較2020年增加(減少) 0萬元,增長(下降) 0 %,主要原因是無相關支出。決算數較年初預算數增加(減少)的主要原因是:無。全年安排因公出國(境)團組 0 個,累計 0 人次,主要為:無。
(二)公務接待費支出年初預算數為 17.5萬元,決算數為17.06萬元,完成預算的97.49 %,決算數較2020年增加17.06萬元,增長100 %,主要原因是:招商引資。決算數較年初預算數增加的主要原因是:招商引資。全年國內公務接待198 批,累計接待998人次,其中外事接待0 批,累計接待 0 人次,主要為:無外事接待。
(三)公務用車購置及運行維護費支出 0萬元,其中公務用車購置年初預算數為0萬元,決算數為0 萬元,完成預算的 0%,決算數較2020年增加(減少)0萬元,增長(下降)0 %,主要原因是無,全年購置公務用車0 輛。決算數較年初預算數增加(減少)的主要原因是:無;公務用車運行維護費支出年初預算數為 0 萬元,決算數為 0 萬元,完成預算的0 %,決算數較2020年增加(減少) 0 萬元,增長(下降) 0 %,主要原因是無,年末公務用車保有 0 輛。決算數較年初預算數增加(減少)的主要原因是:無。
六、機關運行經費支出情況說明
本部門2021年度機關運行經費支出58.62萬元(與部門決算中行政單位和參照公務員法管理事業單位一般公共預算財政撥款基本支出中公用經費之和一致),較年初預算數(或者上年決算數)增加56.24萬元,主要原因是:辦公設施設備購置經費增加/資產運行維護支出增加/信息系統運行維護支出增加/人員編制數量增加。
七、政府采購支出情況說明
本部門2021年度政府采購支出總額 0萬元,其中:政府采購貨物支出 0萬元、政府采購工程支出0 萬元、政府采購服務支出 0萬元。授予中小企業合同金額0萬元,占政府采購支出總額的 0 %,其中:授予小微企業合同金額 0 萬元,占政府采購支出總額的 0 %;貨物采購授予中小企業合同金額占貨物支出金額的 0 %,工程采購授予中小企業合同金額占工程支出金額的 0%,服務采購授予中小企業合同金額占服務支出金額的 0 %。
八、國有資產占用情況說明。
截止2021年12月31日,本部門(單位)國有資產占用情況見公開10表《國有資產占用情況表》。其中車輛中的其他用車主要是領導專用轎車,車改辦改革已上交。
九、預算績效情況說明
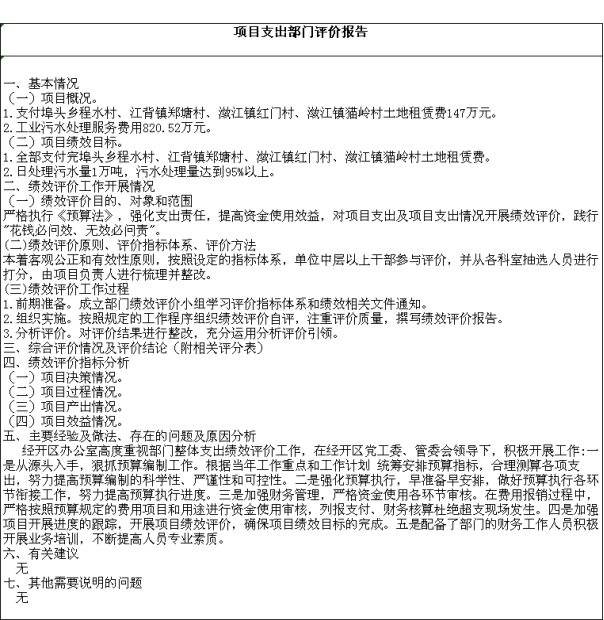
(一)績效管理工作開展情況。
根據預算績效管理要求,我部門組織對納入2021年度部門預算范圍的二級項目2個全面開展績效自評,共涉及資金 967.52萬元,占項目支出總額的14.98 %。
組織對“工業污水處理服務費用”、“村土地租賃費用”等 2 個項目開展了部門評價,涉及一般公共預算支出 547 萬元,政府性基金預算支出420.52萬元,國有資本預算支出 0萬元。從評價情況來看,1.全部支付完埠頭鄉程水村、江背鎮鄭塘村、瀲江鎮紅門村、瀲江鎮貓嶺村土地租賃費。
2.日處理污水量1萬噸,污水處理量達到95%以上。
組織開展部門整體支出績效評價,涉及一般公共預算支出 590.18萬元,政府性基金預算支出 567.52萬元。從評價情況來看,園區基礎設施得到提升,保障園區的整體運行;提高企業(職工)的滿意度。
(二)部門決算中項目績效自評情況。


(三)部門評價項目績效評價情況。

第四部分 名詞解釋
1、部門預算:是指與財政部門直接發生繳撥款關系的一級預算單位的預算,它由本部門及所屬各單位的全部收支預算成。
2、財政撥款收入:是由縣級財政撥款形成的部門收入。按照現行預算管理制度,縣級部門預算中反映的財政撥款包括一般公共預 算財政撥款和政府性基金預算財政撥款。
3、上年結轉:指部門和單位以前年度尚未完成,結轉到本年度按有關規定繼續使用的資金。
4、基本支出:指為保障機構正常運轉、完成日常工作任務而發生的人員支出和公用支出。
5、項目支出:指在基本支出之外為完成特定行政任務和事業發展目標所發生的支出。
6、政府采購:是指國家機關、事業單位和團體組織,按政府采購 法規和相關規定,使用財政性資金采購法定集中采購目錄以內的 或者采購限額標準以上的貨物、工程和服務的行為。
7、“三公”經費支出:指用一般公共預算財政撥款安排的因公出國(境)費、公務用車購置及運行維護費和公務接待費。其中,因公出國(境)費反映單位公務出國(境)的國際旅費、國外城市間交通費、住宿費、伙食費、培訓費、公雜費等支出;公務用車購置及運行維護費反映單位公務用車車輛購置支出(含車輛購置稅、牌照費),按規定保留的公務用車燃料費、維修費、過橋過路費、保險費、安全獎勵費用等支出;公務接待費反映單位按規定開支的各類公務接待(含外賓接待)支出。
8、機關運行經費:為保障行政單位(含參照公務員法管理的事業 單位)運行用于購買貨物和服務的各項資金,包括辦公及印刷費、郵電費、差旅費、會議費、福利費、日常維修費、專用材料及一般設備購置費、辦公用房水電費、辦公用房取暖費、辦公用房物 業管理費、公務用車運行維護費以及其他費用。
9、收入科目
財政撥款:指縣級財政當年撥付的資金。
上級補助收入:指單位從主管部門和上級單位取得的補助收入。
事業收入:指單位通過收取罰沒款、森林植被恢復費等取得的收入。
10、支出科目
(一)農林水支出:除行政運行是反映行政單位(包括參公單位)的基本支出和部分項目支出外,其他均是專項業務支出。
(二)社會保障和就業支出:機關事業單位離退休人員工資、遺屬生活補助、聘用人員崗位補貼等費用支出。
(三)醫療衛生與計劃生育支出:反映行政事業單位基本醫療保險經費支出。
(四)住房保障支出:反映行政事業單位按人力資源和社會保障部、財政部規定的基本工資和津補貼以及規定比例為職工繳納的住房公積金。
